上海第六人民医院名医、专家号挂号难题交给上海驰康【黄牛跑腿代办】每天一杯含糖饮料,这种癌风险增加22%!当下午犯困,或许是身体的控糖信号
黄牛号贩子跑腿代挂号(18117548685)微信需要挂号联系客服(18117548685)各大医院服务项目!
挂号难、排队久、流程复杂,让本就焦急的您更加心力交瘁? 工作繁忙,无法亲自带孩子就医,家中老人又力不从心? 对医院环境不熟悉,担心错过重要环节,影响孩子? 上海驰康跑腿公司陪诊代挂号,为您解决就医难题!
跑腿服务:
代买药:根据代为购买药品,免去排队烦恼。
代取结果:代为领取化验单、检查报告,避免多次往返医院。
复诊约检查:协助预约复诊时间及相关检查,确保连续性。
送取病理:代为送检病理样本并取回结果,简化流程。
服务优势:
专业团队:陪诊人员熟悉医院流程,具备丰富的陪诊和跑腿经验,提供、贴心的服务。
节省时间:避免长时间排队和繁琐手续,让您更专注于和康复。
个性化服务:根据您的需求定制服务内容,确保满足您的特殊要求。
全程陪伴:从挂号到取药、从检查到复诊,我们提供一站式服务,减轻您的就医压力。
加急服务:针对紧急情况,提供加急手术、加急住院、加急检查等服务,确保患者及时得到。
陪诊服务流程: 就诊预约:患者可通过电话、网络或线下预约方式预约陪诊服务。 服务确认:预约成功后,陪诊人员与患者取得联系,确认就诊时间、地点等信息。 就诊陪同:在约定时间,陪诊人员提前到达就诊地点,陪同患者就诊。 协助办理手续:陪诊人员协助患者办理挂号、缴费、检查等相关手续。 就诊引导:根据患者病情,陪诊人员引导患者至相应科室和诊室。 解答疑问:陪诊人员解答患者在就诊过程中产生的疑问。 关注病情:陪诊人员关注患者就诊过程,确保患者得到妥善照顾。 就诊结束:陪诊人员协助患者整理物品,送别患者。
专家挂号,办理住院加快.检查加快,产科建档,指名医生挂号北京,上海,南京,天津.广州,各大医院代挂号联系电话:18117548685
转载上海新华医院服务科普;每天一杯含糖饮料,这种癌风险增加22%!当下午犯困,或许是身体的控糖信号
奶茶、甜品等高糖饮食征服了许多人的味蕾,但也为健康带来了“甜蜜”的负担。
长期无节制的高糖饮食更是可能暗藏肿瘤风险。多项研究表明,高糖饮食不仅会增加乳腺癌发病率,还可能加速肿瘤进展,影响治疗效果。
无论作为健康人群还是肿瘤疾病患者,将控糖习惯变成生活日常都将为我们的身体带来积极的影响。
今天一文,来带大家重新认识和规避日常饮食中的甜蜜陷阱。
喝奶茶、吃蛋糕后,血糖会快速飙升。身体分泌的胰岛素就像“快递员”,把糖分送给全身细胞。
但乳腺癌细胞也会“抢糖吃”——它们消耗糖分的速度是正常细胞的200倍!长期高糖饮食等于给癌细胞“加餐”,让它们越长越快。
除了我们熟悉的蔗糖,果糖成分也需要留意。虽然癌细胞不能直接吃果糖,但肝脏会把果糖加工成“脂肪燃料”,通过血液运送给肿瘤。研究发现,每天一杯含糖饮料,乳腺癌发病风险增加22%;每周3杯以上含糖饮料,乳腺癌患者因肿瘤相关死亡风险增加35%。高糖饮食相当于给肿瘤“火上浇油”
你是否会经常在下午犯困、吃完饭之后饿得很快? 你是否发现皮肤反复长痘,变得暗沉粗糙? 量量腰围,看看你有没有超标(男性不超过85cm,女性不超过80cm)? 体检报告显示空腹血葡萄糖偏高,或糖化血红蛋白升高?
上面的信号如果你满足了2条以上,就要警惕“甜蜜负担”了。
聪明替换:想喝奶茶?选无糖款+少加小料(珍珠含糖量≈3块方糖)馋甜品?用无糖酸奶+新鲜水果替代
吃饭顺序:先吃蔬菜→再吃肉→*后吃主食,血糖波动更平缓
零食红黑榜:黑名单:果汁饮料、夹心饼干、糖醋排骨;推荐低GI零食:原味坚果、黑巧克力(85%以上)、苏打饼干。
建议优先选低糖型:草莓、蓝莓、西梅每天200g,避开荔枝、榴莲等高糖水果。
偶尔解馋可以选赤藓糖醇、甜菊糖等代糖食物。但长期大量食用可能扰乱肠道菌群。*安全的甜味剂其实是“习惯”——坚持3周少糖饮食,味蕾会自然适应清淡口味!
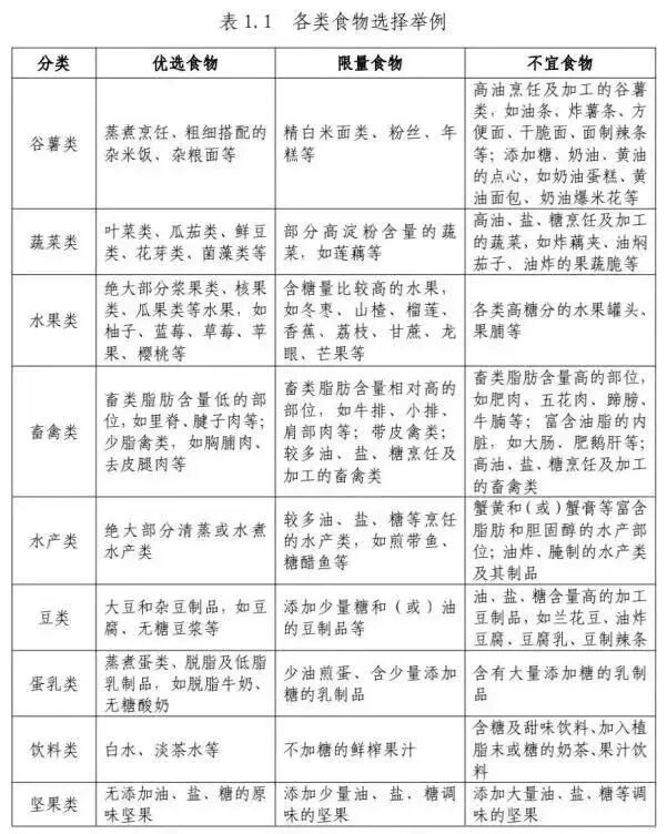
2025年3月9日 十四届全国人大三次会议 正式启动健康体重管理3年专项行动。当前危害中国老百姓健康的主要危险因素来自于慢性非传染性疾病,而慢性非传染性疾病当中的很多致病因素跟每个人的行为生活方式、饮食和体育锻炼都密切相关,比如体重异常的问题。 下附卫健委《成人肥胖食养指南(2024版)》中的食物选择推荐举例,不难看出这份食谱也将“控糖”概念贯彻至各类食物选择之中。
无论你是健康人群还是肿瘤患者,防癌抗癌的路上,让我们一起打卡更加健康的生活饮食习惯,远离高糖饮食的甜蜜陷阱。餐桌上少三分甜,生活则多七分甜!

上海哪家医院哪个科更好?我适合去哪个医院,哪个医生口碑好?医生好不好挂,紧急挂号怎么办?交通路线不熟悉,医院太大晕头转向?需要预订宾馆,需要离沪后取报告?患者来上海看病总是要操心很多额外的事情,分散了精力,看病难什么时候才能解决?好吧,交给上海驰康快速跑腿服务吧。上海驰康快速跑腿服务是一支专业的跑腿团队,我们专业提供各类跑腿业务,尤其专业挂号,我们为您来沪就医提供免费信息咨询。告诉您上海哪家医院哪个科室更好。
免费医疗咨询。我们团队里有专业医学硕士,具有丰富临床经验,可为您提供免费医疗咨询或医疗纠纷咨询,为您下一步深入就医提供指导。
免费提供来回交通路线信息,使您方便就诊,专业预约挂号。
为您提供上海各大医院的医生挂号,分代挂普通号、专家挂号、加急号等,专家另行细商。
专业陪诊服务,可安排接送患者,可为您排队挂号、候诊、陪做检查、取报告(包括离沪后的报告)、拿药等一条龙服务,使您省去诸多麻烦。
专业配药。为您免去专门来沪配药之忧,告知您所需的药和指定产家,我们帮您去配好快递给您(液体药无法快递哦)

如果您还在为挂号难而心急如焚,还在为挂不到自己满意的的专家而心灰意冷。那么上海驰康快速跑腿服务代挂号是您值得信赖的选择,我们常年有专人在各大医院职业排队挂号,实力是各大医院老牌跑腿代挂成功的保障。医院代挂号助手在身边,看病不再难。
上海驰康快速跑腿服务自成立以来,秉持着服务患者、方便患者的价值观,全心全意为病患提供全方位的就医导诊报务。上海驰康快速跑腿服务与上海各大医院建立长期良好的业务往来,通过资源共享,方便患者的理念,将专家号额实行预约制管理,有效提升了管理水平和医疗秩序,极大方便了患者寻找名医就诊的机会。
上海驰康快速跑腿服务自成立以来,我公司已为万余名患者提供专家预约挂号服务,只需您一个电话,无论您来自上海或是外地,名医为您就诊即会是我们一项必须完成的任务。我们在和时间跑,跑的是:信誉、服务、速度和责任。
驰康跑腿服务为您就诊提供以下专业服务:
一、本团队熟悉上海各大医院地址,了解周边宾馆住宿,为您就医推荐正确行车路线或交通路线,避免浪费有限精力。
二、咨询团队有专业医务人员,熟悉上海各医院专科特色和专家特长,为您在众多医院和医生中挑选出*合适您病情的专家。
三、提供姓名、身份证号、联系方式,代为预约各大医院指定日期指定专家的门诊。
四、专业挂号
五、专业陪诊服务,可安排接送患者,可为您排队挂号、候诊、陪做检查、取报告(包括离沪后的报告)、拿药等一条龙服务,使您省去诸多麻烦。
六、专业配药。为您免去专门来沪配药之忧,告知您所需的药和指定产家,我们帮您去配好快递给您(液体药无法快递哦)。
上海新华医院附近租房代跑腿 、上海各大医院代挂号、代配药联系电话18117548685!



